Core Algorithms

Documentation - Global News API | Real-time News API

V3 Algorithm

Omicrom.Cloud V3 uses the most efficient and optimized algorithm to serve you with all your requests. This is optimal for recurrent requests of one or multiple categories.

V3 Decision Tree

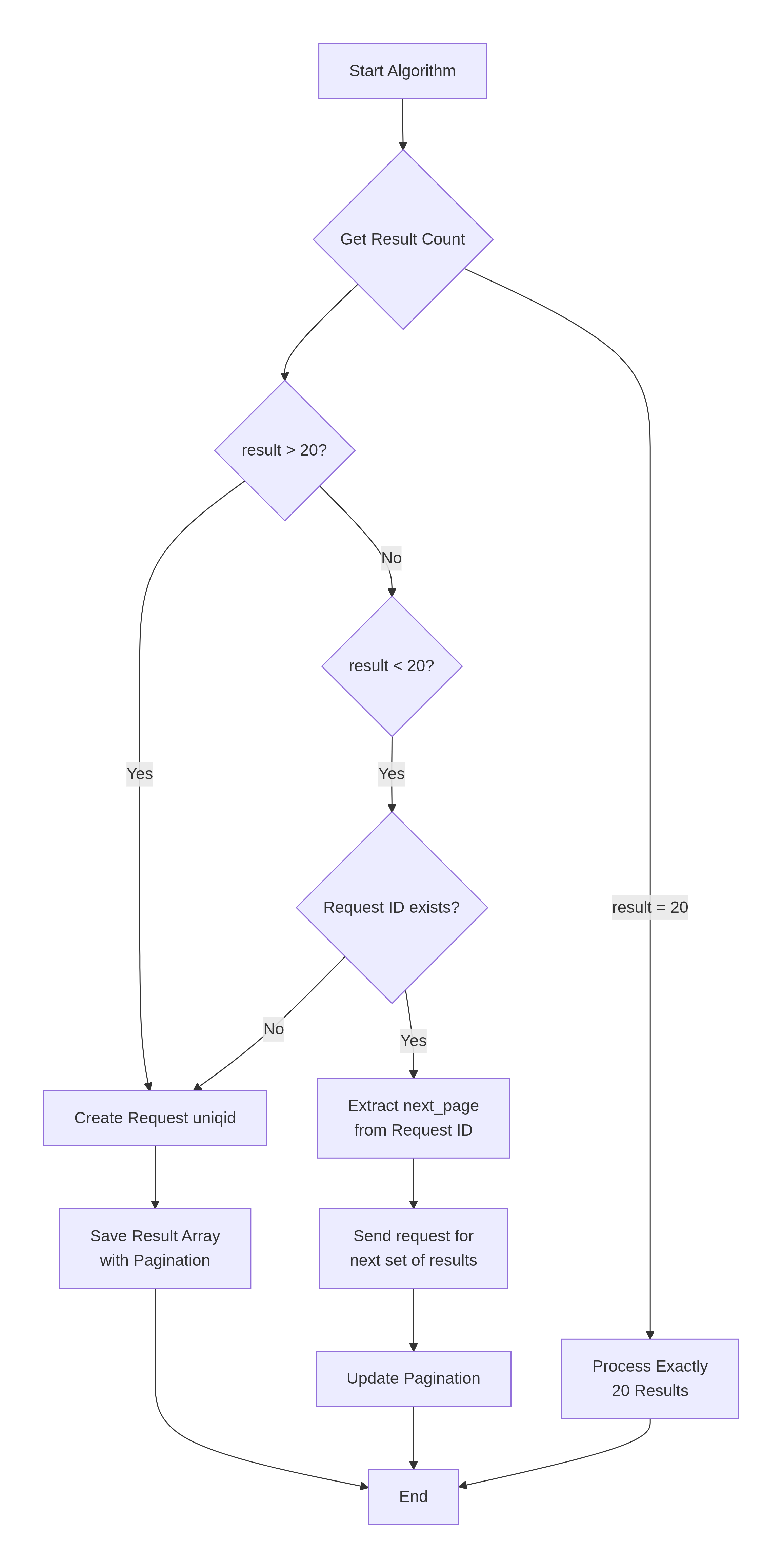
The V3 algorithm will show this Decision Tree:

V3 Algorithm Flow: ├── Get Result Count │ ├── > 20 → Create New Request → Save Pagination → End │ ├── < 20 → Check Request ID │ │ ├── Exists → Get Next Page → Request More Results → Update → End │ │ └── Doesn't Exist → Create New Request → Save Pagination → End │ └── = 20 → Process Exact Match → End
V3 Flowchart TD
Diagram Omicrom.Cloud V3 Algorithm
V3 Flowchart TD Plain Text

flowchart TD A[Start Algorithm] --> B{Get Result Count} B --> C{result > 20?} C -->|Yes| D[Create Request uniqid] D --> E[Save Result Array
with Pagination] E --> F[End] C -->|No| G{result < 20?} G -->|Yes| H{Request ID exists?} H -->|Yes| I[Extract next_page
from Request ID] I --> J[Send request for
next set of results] J --> K[Update Pagination] K --> F H -->|No| D B -->|result = 20| L[Process Exactly
20 Results] L --> F
V3 Plain Text Steps

Plain text V3 algorithm steps:

                            Max result = 20
                            If result > 20:
                                --> Create request uniqid()
                                --> Save result array pagination {
                                        "current_page": 1,
                                        "per_page": 5,
                                        "total_records": 20,
                                        "total_pages": 4,
                                        "has_previous": false,
                                        "has_next": true,
                                        "previous_page": null,
                                        "next_page": 2,
                                        "offset": 0,
                                        "showing_from": 1,
                                        "showing_to": 5,
                                        "results": 20,
                                        "auto_increment": 0,
                                        "date_request": "2026-02-07",
                                        "date_time": "2026-02-07 11:53:49",
                                        "timestamp": 1770465229,
                                        "expires_at": 1770551629
                                    }
                            If result < 20:
                                Check if request Id already exist:
                                    If Yes:
                                        1. Extract next_page from request ID socket_read
                                        2. Send request to get especific next set of results 
                                    If Not:
                                        --> Create request uniqid()
                                        --> Save result array pagination {
                                                "current_page": 1,
                                                "per_page": 5,
                                                "total_records": 20,
                                                "total_pages": 4,
                                                "has_previous": false,
                                                "has_next": true,
                                                "previous_page": null,
                                                "next_page": 2,
                                                "offset": 0,
                                                "showing_from": 1,
                                                "showing_to": 5,
                                                "results": 20,
                                                "auto_increment": 0,
                                                "date_request": "2026-02-07",
                                                "date_time": "2026-02-07 11:53:49",
                                                "timestamp": 1770465229,
                                                "expires_at": 1770551629
                                            }